Table of Contents
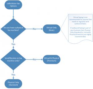
celitoVoice Fax Options
The following information can assist you in picking the correct fax option.
Packages
Virtual Only (Basic)
Recommended for companies that have a low fax volume.
- Inbound virtual faxes are delivered to email and can be accessed through the celitoVoice fax portal.
- Outbound virtual faxes are sent through the celitoVoice fax portal. Outbound faxes have the following requirements:
- 3 attachments maximum
- Each attachment max size is 2MB
- Supported document types are Microsoft Word and Adobe PDF.
Physical Only (Standard)
Recommended for companies that currently send and receive faxes on a physical fax machine. Especially if outbound faxes are sent on a regular basis.
Virtual & Physical (Premium)
Recommended for companies that would like to send outbound faxes through the physical fax machine but receive inbound faxes via email or the fax portal.
